甘肅省安全生產監督管理局辦公室
關于印發《甘肅省安全生產監督管理局專家管理辦法》的通知
局機關各處室、有關直屬單位:
《甘肅省安全生產監督管理局專家管理辦法》已經局長辦公會議審議通過,現印發給你們,請認真貫徹執行。
甘肅省安全生產監督管理局辦公室
2017年11月6日
甘肅省安全生產監督管理局專家管理辦法
第一條 為進一步加強和規范省級安全生產專家及專家庫管理,充分發揮省級安全生產專家作用,提高安全生產監管水平,依據《中華人民共和國安全生產法》、《中華人民共和國職業病防治法》、《甘肅省安全生產條例》等法律法規,制定本辦法。
第二條 甘肅省安全生產監督管理局(以下簡稱“省安監局”)負責專家選聘、使用和日常管理等工作。
第三條 專家分為煤礦、非煤礦山、危險化學品、煙花爆竹、冶金有色、交通運輸、建筑施工、電力、公路橋隧、職業衛生、應急救援、信息化、法規標準等專業組,專業組根據工作需要適時進行調整。各專業組設組長1名、副組長1至2名,各專業組組長、副組長應當由本專業領域知名度高、有影響力的專家擔任。各專業組組長負責組織本專業組的技術研討和調研等工作,并適時提出工作建議。
第四條 專家應當具備以下基本條件:
(一)堅持黨的路線、方針、政策,遵守國家法律法規,無違法違紀等不良記錄;
(二)熱愛安全生產事業,自愿從事專家工作;
(三)有良好的職業道德,作風正派,堅持原則,清正廉潔,秉公辦事;
(四)熟悉相關行業領域安全生產方針、政策、法律、法規和技術標準,在相關行業領域具有較高的安全生產政策理論水平和豐富實踐經驗;
(五)具有副高及以上專業技術職稱或注冊安全工程師執業資格,并在相關專業領域連續工作8年(含8年)以上。個別特殊行業領域的專家在相關行業領域連續工作15年(含15年)以上,有豐富實踐工作經歷的,可適當放寬專業技術職稱條件;
(六)年齡一般不超過70周歲,身體健康,能夠勝任委派任務;個別特殊行業的資深專家年齡可適度放寬;
(七)煤礦、非煤礦山、危險化學品、煙花爆竹、冶金有色、職業衛生、應急救援行業專家具備所在行業領域設計、生產、施工等方面的一線操作經驗;其他行業專家符合本條(一)至(六)款條件的,可由省級行業主管部門推薦。
第五條 專家主要承擔以下工作任務:
(一)參與全省有關安全生產發展規劃、政策措施、法規規章、標準規范的研究、起草和論證;
(二)參與全省相關行業領域安全生產重大事項的調研,論證;
(三)參與全省相關行業領域的各類安全生產檢查、應急預案編制,企業安全生產隱患排查、整改驗收抽查,重大危險源和高危行業安全生產現狀的安全評估、安全檢測等技術性支持工作;
(四)參與生產安全事故應急救援、事故調查、分析;
(五)參與安全生產科技、安全生產信息化項目、安全生產標準等的審查、論證;
(六)參與全省安全生產宣傳、教育和培訓等活動及其咨詢指導工作;
(七)參與全省相關行業領域安全生產許可和建設項目安全設施、職業病防護設施“三同時”工作相關的技術性審查;
(八)參與安全生產和職業衛生技術服務機構資質、資格認定相關的技術性審查工作;
(九)參與其他與安全生產工作有關工作。
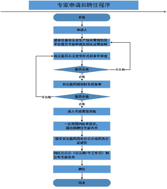
第六條 申請專家由本人自愿提出,省內外各級黨政部門、大專院校、科研院所、行業組織、企事業單位均可向省安監局推薦專家。在職人員由申請人所在單位推薦,退休人員由原單位推薦,無工作單位的社會人員須有2名以上現任專家聯名推薦。專家申請和聘任程序如下:
(一)申請人登錄甘肅省安全生產綜合管理信息平臺(www.gsaqsc.gov.cn)專家管理系統(以下簡稱“專家管理系統”)在線提交專家申請及相關證明資料;
(二)省安監局有關處室(單位)登錄專家管理系統對相關專業組專家申請材料進行形式和條件審查,審查通過后由省安監局規劃財務處對專家申請材料進行復審并錄入專家管理系統;
(三)在一定范圍內征求意見,提出擬聘任專家名單;
(四)提交省安監局局長辦公會議或局務會議研究;
(五)向社會公示(公示期7個工作日);
(六)聘任專家。
第七條 專家聘任期一般為3年。聘期滿前2個月,愿意繼續從事專家工作的專家,應按照本辦法第六條規定提出申請,經省安監局審查同意后可續聘。
第八條 省安監局通過專家管理系統實施對專家的動態管理。全省各級政府部門、大專院校、科研院所、行業組織、企事業單位均可通過專家管理系統查詢專家有關信息、委派或邀請專家參與安全生產相關工作。
第九條 專家有以下情形之一的,經省安監局研究同意后予以解聘,并向社會公布:
(一)專家本人或專家所在單位提出不再擔任專家的;
(二)因身體狀況、工作變動等原因不能繼續從事專家工作的;
(三)專家無正當理由,一年內3次以上(含3次)不接受省級行業主管部門或省安監局委派任務的;
(四)受到法律法規處罰或黨紀、政紀處分,不宜繼續從事專家工作的;
(五)執行委派工作不力,造成不良后果的;
(六)能力素質不能勝任專家工作需要的;
(七)違反本辦法第十二條有關規定,情節嚴重的;
(八)其他不宜繼續從事專家工作的。
第十條 專家委派程序:
(一)委派專家任務的單位(省安監局機關有關處室、單位,以下簡稱專家委派單位)應根據任務需要,在專家管理系統中錄入任務相關信息,從專家庫中隨機選擇專家,特殊情況可直接指定專家;專家庫專家不能滿足任務需要時,專家委派單位在請示分管局領導同意后,可委派專家庫之外的專家執行委派任務,并在專家管理系統中錄入臨時委派任務的專家信息;
(二)專家委派單位將委派任務、委派專家等信息請示分管局領導同意后,與專家聯系確認工作任務、時間、地點等具體信息;
(三)專家在接到委派單位電話(短信)或書面通知后應立即進行回復,并按規定時限抵達指定地點開展工作;不能如期參加的,應及時告知委派單位。
第十一條 委派專家任務實行回避制度,有下列情況之一的不得委派,專家在了解其與任務對象存在下列需回避事項的應主動申明并回避:
(一)專家5年內與工作事項相關單位存在任職或聘任關系的;
(二)專家、專家近親屬或專家所在單位與工作事項存在利害關系的;
(三)專家與工作事項主要關系人存在近親屬關系的。
(四)安全生產監管系統在職人員不得作為專家參與本辦法第五條第七、八款工作任務。
第十二條 從事委派任務的專家應當遵守以下規定:
(一)根據任務委派單位的委派開展工作,對任務委派單位負責;
(二)遵守職業道德和行業規范,客觀、公正開展工作,并對所提出的意見負責;
(三)遵守工作紀律、廉政紀律,不以省級安全生產專家名義私自開展工作,不與任務對象進行私下接觸,不借機為本人、他人或單位謀取利益,不從事與委派工作無關的活動;
(四)遵守國家保密制度,保守委派任務相關方的隱私以及商業和技術秘密;
(五)在日常工作和執行任務過程中發現重大問題應及時向省安監局或任務委派單位報告。
第十三條 任務委派單位和任務對象應為專家開展工作任務提供必要的工作生活條件、安全防護裝備和其他安全保障,做好支持和配合工作。
第十四條 專家執行任務結束后5個工作日內,應在專家管理系統中填報相應的任務記錄,專家委派單位應給予確認并作出評價。專家任務記錄和專家委派單位的確認、評價作為專家考核的重要依據。
第十五條 省安監局在日常工作中負責組織和做好專家管理工作:
(一)適時組織專家進行工作交流和培訓;
(二)適時召開會議聽取專家意見建議,研究專家管理問題;
(三)設立公開渠道,及時聽取對專家管理工作的意見建議和受理對專家履職不良行為的舉報投訴;
(四)每年對專家委派、任務執行等情況進行分析評估,改進和提高專家管理工作水平;
(五)維護、更新專家管理系統,提升專家信息化管理水平;
(六)對做出突出貢獻的專家,給予或推薦給予表揚獎勵。
第十六條 專家工作經費列入省安監局年度經費預算,專款專用,主要用于專家參與省安監局委派任務所發生的交通費、住宿費、服務咨詢費等由專家工作經費列支的費用。其他單位委派專家參與工作任務發生的費用由委派單位按有關規定自行承擔。專家不得收取被服務單位相關費用。
第十七條 省安監局委派專家參與工作任務發生費用由委派專家的省安監局具體處室(單位)按照以下規定辦理報銷手續:
(一)交通費、住宿費參照《甘肅省省級黨政機關差旅費管理辦法》、《甘肅省省級黨政機關差旅費管理辦法有關問題解答》(甘財行〔2014〕187號)、甘肅省安監局《關于印發局機關新修訂制度規定的通知》(甘安監辦〔2014〕201號)、《關于局機關差旅費核銷標準及辦法的補充通知》(甘安監辦〔2016〕79號)相關標準報銷;
(二)專家咨詢費視委派任務確定,原則上按每人每天500元(稅后)標準執行,督查巡查、執法檢查、事故調查等工作咨詢費可適度提高,但不超過每人每天1000元(稅后)標準;院士、國家級安全生產專家咨詢費按相關標準、規定執行;專家執行特殊任務(救援搶險、高風險現場勘察等)咨詢費可相應提高;專家咨詢費由專家委派單位根據實際工作任務、工作時間提出報銷申請,由局規劃財務處按有關規定報銷;
(三)安全生產監管系統在職人員不享受專家咨詢費。
第十八條 專家參加任務有專項經費的,按照專項經費使用有關規定執行。專家相關費用不得在多個相關方重復報銷和結算。
第十九條 本辦法由省安監局負責解釋。凡以往與本辦法不一致的規定,以本辦法為準。
第二十條 本辦法自頒布之日起施行。2015年5月30日印發的《甘肅省安全生產監督管理局安全生產專家管理辦法》(甘安監政法〔2015〕103號)同時廢止。
附件:1.專家申請和聘任流程圖
2.專家委派流程圖

